华体会手机网页版
关于我们
公司简介
领导致词
企业文化
资质荣誉
资质证书
荣誉证书
典型工程
BIM咨询服务
房屋建筑工程
市政公用工程
建筑装修装饰工程
城市及道路照明工程
钢结构工程
招投标
中标公告
投标公告
招标公告
华体会(中国)资讯
公司华体会(中国)
行业华体会(中国)
人才招聘
人才理念
人才培养
薪资福利
校园招聘
社会招聘
联系我们
华体会(中国)动态
公司华体会(中国)
行业华体会(中国)
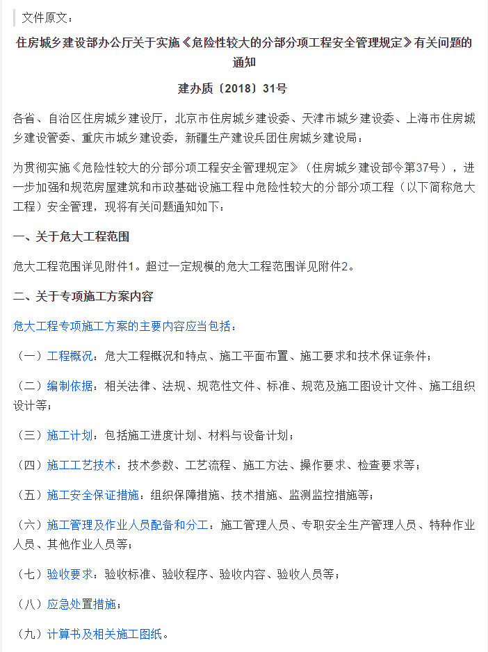
6月起,这些工程要召开专家论证会!(附:新、旧范围对比)
当前位置:
网站华体会手机网页版
>
华体会(中国)动态
>6月起,这些工程要召开专家论证会!(附:新、旧范围对比)
6月起,这些工程要召开专家论证会!(附:新、旧范围对比)
时间:2018-06-04 访问量:1594
6月起,这些工程要召开专家论证会!(附:新、旧范围对比)
泰豪集团
助建宝系统
江西泰豪动漫职业学院
贵州大学明德学院
江西省住房和城乡建设厅
友情链接
华体会手机网页版
地址:
江西南昌市高新紫阳大道3088号(泰豪科技广场)B栋21楼
邮编:330096
电话:0791-88333598
邮箱:
ztha@tellhow.com
©2024 华体会手机网页版 版权所有
赣ICP备18008931号
赣公网安备 36010902000557号
返回顶部
荣耀体育官方(中国)网站首页
|
开云官方地址
|
杏彩平台
|
亚娱官方网站
|
环球体育登录
|
满冠足球
|
沙巴网页版
|
完美体育手机版
|
ledong体育在线登录
|